2014-10-18[n年前へ]
■宮沢賢治「注文の多い料理店」を読んでると、フローチャートに見えてくる!? 
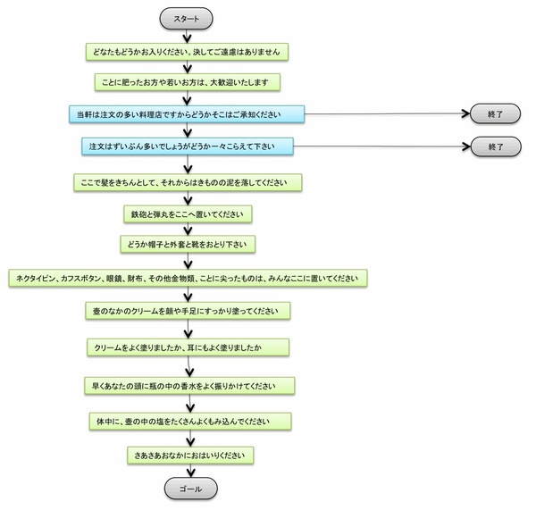
宮沢賢治「注文の多い料理店」を読んでると、山奥にある「RESTAURANT 西洋料理店 WILDCAT HOUSE 山猫軒」が入り口を入ってきた相手に付ける注文の仕方、相手に自ら行わせる処理手順に、「まるで何かの設計書みたいだ!」と思いました。
なぜかというと、各扉に「注文(処理)内容」を記述して、その処理をした後にようやく次の扉に進ことができるというのが、何かのフローチャートか状態遷移図みたいだ…なんて考えたからです。宮沢賢治がもしも今の時代に生きていたら、人の心を動かす物語ではなく、何かを動かすプログラムをコーディングしていたのかもしれません(しかも、結構着実に)。
■Powered
by yagm.net
